您的瀏覽器不支援JavaScript功能,若網頁功能無法正常使用時,請開啟瀏覽器JavaScript狀態。
分享:
請直接複製網址分享。
字級設定:
請利用鍵盤 Ctrl + (+)放大 (-)縮小來改變字型大小。
Facebook:
請至Facebook網站搜尋「台中榮總」。
展開/關閉:
請利用上方選單進入您想要的頁面。
回頂端:
請利用鍵盤[Home]鍵回到頁面頂端。
跳到主要內容區塊
小
中
大
:::
單位首頁
中榮首頁
網站導覽
選擇分院
埔里分院
嘉義分院
灣橋分院
分享
小
中
大
腫瘤醫學部
首長信箱
腫瘤醫學部
Cancer Prevention and Control Center
最新消息
中心簡介
中心簡介
組織架構
成員介紹
中心主任
中心(代)科主任
中心科主任
醫師團隊介紹
個案管理師
癌症登記人員
諮商心理師
護理師
行政人員
資訊人員
團隊介紹
肺癌
大腸癌
肝癌
乳癌
口腔癌
鼻咽癌
血液腫瘤
婦癌
攝護腺癌
膀胱癌
腎臟癌
腎盂癌
胃癌
胰臟癌
食道癌
甲狀腺癌
皮膚癌
兒童癌症
活動花絮
衛教專區
疾病衛教
肺癌
乳癌
消化道癌
泌尿道癌
婦癌
頭頸癌(含甲狀腺癌)
化學治療
其他衛教
醫師專長
公開資訊
教育訓練
整合癌症資源中心
分享
中榮首頁
單位首頁
選擇分院
選擇分院
埔里分院
嘉義分院
灣橋分院
臺中榮民總醫院
×
:::
快捷選單
網路掛號
看診進度
即時動態
衛教專區
服務諮詢
交通指南
健康檢查
常見問答
該看哪一科
腫瘤醫學部
>
最新消息
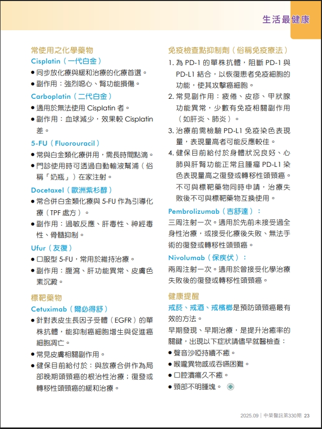
認識頭頸癌
引用(2)
2025/9/8 11:46:25
197
認識頭頸癌
回上一頁
展開
回頂端